Vijf beste manieren om je probleemoplossend vermogen te verbeteren
In deze wereld vol verandering en complexiteit zijn problemen en uitdagingen geen incidentele obstakels meer. Ze worden beschouwd als een wezenlijk onderdeel van ons persoonlijke en professionele leven. Toch benaderen sommigen van ons het oplossen van problemen nog steeds met een mengeling van wanhoop en angst, vertrouwend op geluk en oude gewoontes. Talrijke problemen kunnen iedereen onder druk zetten. Maar wat als we die angsten kunnen vervangen door een systematische aanpak? Zo ja, dan is het het beste om te leren hoe u uw probleemoplossende vaardigheden kunt verbeterenNou, het verbeteren van dit soort vaardigheden gaat niet om slim zijn. Het gaat om het hebben van een duidelijk proces om de problemen die in ons leven opduiken, aan te pakken. Lees verder en ontdek de beste tips en strategieën om je probleemoplossend vermogen te verbeteren.
- Deel 1. Wat is probleemoplossend vermogen?
- Deel 2. Tips om probleemoplossende vaardigheden te verbeteren
- Deel 3. Veelgestelde vragen over het verbeteren van probleemoplossende vaardigheden
Deel 1. Wat is probleemoplossend vermogen?
Probleemoplossende vaardigheden zijn de geordende methoden en cognitieve processen die we gebruiken om uitdagingen of obstakels te identificeren, analyseren en overwinnen. Het is veel meer dan alleen het vinden van een snelle oplossing. Het is een kerncompetentie die onder meer omvat het bewegen van een ongewenste huidige situatie naar een gewenst doel door een pad te bewandelen dat door complicaties loopt. Deze vaardigheid begint met het cruciale vermogen om een bepaald probleem nauwkeurig te definiëren en de kernsymptomen te scheiden van de oorzaak. Vervolgens omvat het het verzamelen van relevante gegevens, het opsplitsen van het probleem in beheersbare delen en het genereren van een scala aan mogelijke oplossingen zonder vast te houden aan het eerste idee dat in je opkomt.
Deel 2. Tips om probleemoplossende vaardigheden te verbeteren
Hoe kun je je probleemoplossend vermogen verbeteren? Je kunt alle onderstaande informatie bekijken om de beste oplossing te vinden. probleemoplossingsstrategieën die je kunt gebruiken voor een effectieve methode om een bepaald probleem op te lossen.
Identificeer het hoofdprobleem
Een van de beste tips die we je kunnen geven om je probleemoplossend vermogen te verbeteren, is het identificeren van de kern van het probleem. Misschien is het simpel, maar dat is het niet! Verschillende problemen bleven onopgelost omdat veel mensen de kern van het probleem niet volledig begrepen. Het niet kennen van de belangrijkste uitdaging kan een reden zijn waarom je niet de meest haalbare oplossing kunt bedenken. Dus, als je je probleemoplossend vermogen wilt verbeteren, moet je je eerst richten op het bepalen van het hoofdprobleem. Daarmee zal de volgende methode gemakkelijker en soepeler verlopen.
Leer alle mogelijke oplossingen te verzamelen
Nadat het kernprobleem is vastgesteld, is de volgende stap het verzamelen van alle mogelijke oplossingen. Het is beter om hiervoor met je team of groep te brainstormen. Effectieve probleemoplossers vertrouwen op hun analytisch vermogen en beseffen dat eerste ideeën niet voorbarig beoordeeld moeten worden. De kern van succesvolle probleemoplossing ligt in het prioriteren van eenvoudige en innovatieve benaderingen. Zo kun je meer ideeën krijgen die je kunnen helpen een bepaald probleem op te lossen. Het voordeel van deze methode is dat er geen foute antwoorden zijn. Zolang het idee de uitdagingen aanpakt, wordt het als een oplossing beschouwd. Bovendien moet je tijdens het verzamelen van oplossingen ook nadenken over de voor- en nadelen van elke oplossing. Daarmee kun je voldoende inzicht krijgen om de oplossing te evalueren en de beste keuze te maken.
U kunt ook het volgende controleren: Best brainstormtools waartoe u toegang heeft.
Doe regelmatig een mentale oefening
Om probleemoplossende vaardigheden te verbeteren, is regelmatig mentale oefening perfect. Het werkt als een training voor de geest en versterkt systematisch de belangrijkste cognitieve vaardigheden die essentieel zijn voor effectieve probleemoplossing. Net zoals gewichtheffen fysieke spieren opbouwt, traint het deelnemen aan activiteiten zoals strategiespellen, puzzels en het leren van nieuwe vaardigheden direct cruciale mentale vermogens zoals logisch redeneren, patroonherkenning en cognitieve flexibiliteit. Deze consistente oefening bouwt niet alleen neuroplasticiteit op. Het stelt je hersenen ook in staat om nieuwe en efficiëntere neurale paden te vormen. Het ontwikkelt ook een 'mentale gereedschapskist' met diverse strategieën en, misschien wel het belangrijkste, bouwt de veerkracht en frustratietolerantie op die nodig zijn om door te zetten wanneer initiële oplossingen niet effectief zijn. Ten slotte transformeert het probleemoplossing van een reactieve worsteling naar een proactieve, goed geoefende discipline.
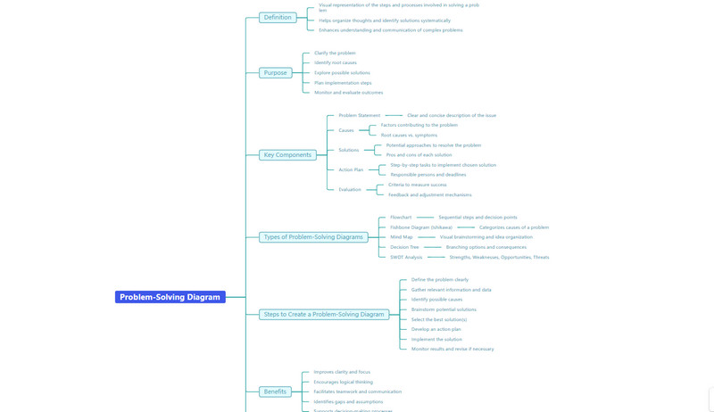
Maak een mindmap
Het maken van een mindmap helpt je ook je probleemoplossend vermogen te verbeteren. Dit komt doordat je hiermee een verbluffende visuele weergave kunt maken die zowel het hoofdprobleem als de oplossingen laat zien. Wat het nog idealer maakt, is dat je er alle benodigde informatie in kunt verwerken. Met deze methode kun je ongetwijfeld een overzicht krijgen van alle gegevens die je nodig hebt voor probleemoplossing.
Bij het maken van een mindmap moet je een uitstekende mindmapmaker gebruiken, zoals MindOnMapMet deze tool kun je een uitgebreide visuele weergave maken. Je kunt ook verschillende elementen gebruiken, zoals vormen, lettertypen, kleuren, thema's en meer. Wat het nog perfecter maakt, is dat de tool je output automatisch kan opslaan dankzij de functie voor automatisch opslaan. Het beste is dat de tool verschillende kant-en-klare sjablonen biedt, waardoor je je mindmap gemakkelijker en soepeler kunt maken. Je kunt je mindmap zelfs opslaan in verschillende formaten, zoals PNG, JPG, SVG, DOC, PDF en meer.
Veilige download
Veilige download
Herhalen en leren
Het is een van de beste methoden om probleemoplossende vaardigheden te verbeteren. Het transformeert elke ervaring, of het nu een succes of een mislukking is, in een waardevolle les. Deze bewuste terugblik stelt je in staat te analyseren en te identificeren wat wel en niet werkte. Door de resultaten van je acties systematisch te evalueren, stel je fouten in je redenering vast, ontdek je effectievere oplossingen en strategieën en verfijn je je hele aanpak. Het zorgt ervoor dat je methodologie met elk opgelost probleem scherper, beter onderbouwd en beter toegerust wordt om toekomstige uitdagingen aan te gaan.
Deel 3. Veelgestelde vragen over het verbeteren van probleemoplossende vaardigheden
Wat zijn de meest voorkomende creatieve probleemoplossingstechnieken?
Er zijn verschillende technieken die je kunt gebruiken om problemen op te lossen. Denk bijvoorbeeld aan mindmapping, brainstormen, de 5 Whys, de SCAMPER-methode en meer. Met deze methoden en strategieën kun je een keratineprobleem soepel oplossen.
Wat is de beste manier om een probleem op te lossen?
Om een specifiek probleem op te lossen, moet je een gestructureerde aanpak volgen. Deze stappen omvatten het identificeren van het hoofdprobleem, het diagnosticeren van de grondoorzaak, het implementeren van een oplossing, het nemen van maatregelen en het bestendigen van het resultaat.
Wat is de gemakkelijkste manier om een probleem op te lossen?
Het beste wat je kunt doen, is kalm blijven. Je hoeft geen overhaaste conclusies te trekken. Je moet het probleem opschrijven en alle mogelijke oplossingen overwegen. Je kunt het probleem zelfs opsplitsen in kleinere stukken, wat het proces makkelijker maakt. Vergeet niet om altijd de tijd te nemen; haast je niet. Je kunt professionals om advies vragen, die je meer inzicht en begeleiding kunnen geven om een specifiek probleem op te lossen.
Conclusie
Dankzij de tips in dit bericht heb je nu voldoende ideeën over hoe je je probleemoplossend vermogen kunt verbeteren. Wil je bovendien een mindmap maken voor de beste visuele weergave tijdens het probleemoplossingsproces? Dan raden we MindOnMap aan. Met deze tool kun je alle informatie invoeren die je nodig hebt om het gewenste resultaat te bereiken.


