Prägnante Problemlösungstechniken [Bestenlisten für 2025]
Auf der Suche nach dem Besten ProblemlösungstechnikenOb Sie als Student ein bestimmtes Problem lösen möchten oder als Berufstätiger nach einem einfachen Ansatz für ein bestimmtes Dilemma suchen – die beste Lösung für ein Problem zu kennen, ist ideal. Manche Menschen sind sich jedoch unsicher, wie sie mit der Lösung eines bestimmten Problems beginnen sollen. Wenn Sie nach der besten Technik zur Lösung eines Problems suchen, lesen Sie diesen informativen Beitrag. Wir zeigen Ihnen die effektivsten Techniken und Strategien, die Sie anwenden können. Lesen Sie daher diesen Beitrag, um die besten Techniken kennenzulernen.
- Teil 1. Prozess der Problemlösung
- Teil 2. 7 Problemlösungstechnik
- Teil 3. Häufig gestellte Fragen zur Problemlösungstechnik
Teil 1. Prozess der Problemlösung
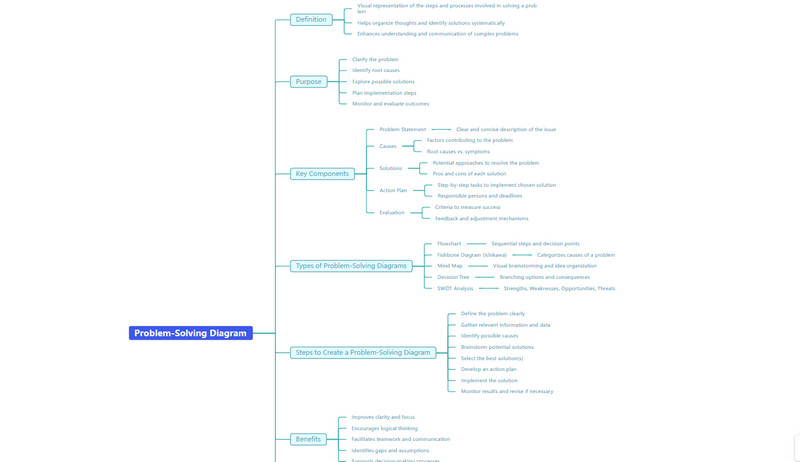
Bevor Sie mit dem Problemlösungsprozess beginnen, sollten Sie sich ein klares Bild von dessen Definition machen. Problemlösung ist der systematische und organisierte Prozess, bei dem die Details einer Herausforderung bearbeitet werden, um eine Lösung zu finden. Sie beginnt, wenn eine Lücke zwischen der aktuellen Realität und dem gewünschten Ergebnis erkannt wird. Bei diesem Verfahren geht es nicht nur darum, eine schnelle Lösung zu finden. Es geht darum, die Grundursache des Problems zu verstehen, verschiedene mögliche Optionen zu entwickeln und anschließend die effektivste umzusetzen. Es ist eine grundlegende Fähigkeit, die analytisches Denken, Kreativität und praktisches Urteilsvermögen vereint, um Schwierigkeiten zu meistern und bestimmte Ziele zu erreichen.
Nachdem wir nun einen einfachen Einblick in die Problemlösung gewonnen haben, können wir mit dem Prozess fortfahren.
Schritt 1. Identifizieren Sie das Problem
Es ist unmöglich, eine Lösung zu finden, wenn man das Problem nicht kennt. Daher besteht die erste Phase der Problemlösung darin, das Hauptproblem zu identifizieren. Dieser Prozess ist entscheidend, da er als Grundlage für die Entwicklung der besten Lösung dient. In dieser Phase gibt es Dinge zu beachten, wie zum Beispiel:
• Wissen, was tatsächlich passiert, einschließlich des aktuellen Zustands und der Lücke zwischen dem Problem und seiner Lösung.
• Sie können die 5-Why-Technik verwenden.
• Sie können auch eine klare Problemstellung formulieren. Sie müssen eine prägnante Formulierung oder einen Satz einfügen, der das Problem definiert.
Schritt 2. Sammeln Sie mögliche Lösungen
Nachdem das Hauptproblem identifiziert wurde, besteht der nächste Schritt darin, potenzielle Lösungen zu sammeln. Sie können mit Ihrer Gruppe ein Brainstorming durchführen, die Lösungen auf Papier festhalten und vieles mehr. Sie können auch eine Mindmapping-Technik verwenden, um das Hauptproblem zusammen mit der besten Lösung darzustellen. Darüber hinaus können Sie in dieser Phase beliebig viele Lösungen anhängen und so weitere Ideen von anderen sammeln.
Schritt 3. Wählen Sie die beste Lösung
In diesem Teil beginnen Sie nun mit der Analyse aller Lösungen. Sie müssen die besten verfügbaren Lösungen auswählen und diese zur Lösung eines bestimmten Problems nutzen. Dazu können Sie Folgendes tun:
• Listen Sie die Vor- und Nachteile jeder möglichen Lösung auf.
• Sie können eine Entscheidungsmatrix verwenden, um zu ermitteln/bestimmen, welche Lösung die beste ist.
• Sie müssen realistisch sein. Stellen Sie sicher, dass Sie über alle Ressourcen, Fähigkeiten und die Zeit verfügen, um eine bestimmte Lösung umzusetzen.
• Bedenken Sie immer das Risiko. Überlegen Sie, was bei der Verwendung der Lösung schiefgehen könnte.
Schritt 4. Implementieren Sie die Lösung
Nachdem Sie die beste Lösung ausgewählt haben, ist es an der Zeit, Maßnahmen zu ergreifen. Sie müssen die Lösung implementieren und feststellen, ob sie das Kernproblem effektiv löst. Darüber hinaus müssen bei der Implementierung der Lösung mehrere Aufgaben erledigt werden. Sie müssen einen Aktionsplan erstellen, Ihrem Team Verantwortlichkeiten zuweisen, Ressourcen zuteilen und mit anderen Personen kommunizieren, damit diese den Plan verstehen.
Schritt 5. Überwachen, analysieren und anpassen
Nachdem Sie die beste Lösung verwendet haben, prüfen Sie, ob sie bereits funktioniert. Erreicht die Lösung Ihr gewünschtes Ziel, haben Sie die beste Lösung, um das Problem zu lösen. Funktioniert die Lösung hingegen nicht, können Sie zu Schritt 2 zurückkehren und weitere Ideen für eine bessere Lösung sammeln.
Teil 2. 7 Problemlösungstechnik
Möchten Sie die besten Methoden und Techniken zur Problemlösung? Sie können alle unten bereitgestellten Informationen nutzen.
1. Mindmapping
Mindmapping ist eine der beliebtesten Techniken zur Problemlösung. Es liefert eine gut strukturierte Ausgabe, die Ihnen alle notwendigen Informationen anzeigt. Sie können das Hauptproblem in den mittleren Bereich Ihrer Arbeitsfläche einfügen. Anschließend können Sie verschiedene Verzweigungen einfügen, um alle möglichen Lösungen einzufügen. Mit dieser Strategie stellen Sie sicher, dass Sie alle möglichen Lösungen für ein bestimmtes Problem identifizieren.
Beim Mindmapping benötigen Sie ein hervorragendes Werkzeug. Für einen effektiven Mindmapping-Prozess empfehlen wir die Verwendung von MindOnMapDieses Tool ist ideal, da es alle Funktionen bietet, die Sie für Mindmapping benötigen. Sie können verschiedene Formen, Farben, Schriftarten, Bilder und mehr verwenden. Besonders praktisch ist das umfassende Layout, das es auch für Laien zu einem hervorragenden Tool macht. Darüber hinaus können Sie Ihre endgültige Ausgabe in verschiedenen Formaten speichern, darunter PDF, PNG, SVG, JPG, DOC und mehr. Wenn Sie Mindmapping zur Problemlösung nutzen möchten, sollten Sie MindOnMap in Betracht ziehen.
Sicherer Download
Sicherer Download
Weitere Funktionen
• Das Tool bietet eine automatische Speicherfunktion, um Ihre Mindmaps automatisch zu speichern.
• Es unterstützt verschiedene Ausgabeformate für eine bessere Kompatibilität.
• Das Tool kann seine KI-gestützte Technologie für einen schnelleren Erstellungsprozess anbieten.
• Es kann ein vorgefertigtes Element für ein einfacheres Mind-Mapping-Verfahren bereitstellen.
• Das Tool ist auf verschiedenen Plattformen verfügbar, z. B. Browsern, Windows und Mac.
2. Brainstorming
Eine weitere effektive Problemlösungsstrategie ist das Brainstorming. Dabei sammeln Sie zahlreiche Ideen, die Ihnen bei der Lösung eines bestimmten Problems helfen können. Besonders hilfreich ist, dass Sie die Erkenntnisse anderer gewinnen und so Ihre Grenzen bei der Ideenfindung überwinden können.
3. SWOT-Analyse
Eine der sieben Problemlösungstechniken, die Sie verwenden können, ist die SWOT-AnalyseEs handelt sich um eine außergewöhnliche Problemlösungstechnik, da sie einen strukturierten Rahmen für die Diagnose jeder schwierigen Situation bietet. Darüber hinaus erzwingt sie eine umfassende Bewertung, indem sie das Problem in vier Hauptquadranten unterteilt. Die ersten beiden sind Stärken und Schwächen, also interne Faktoren, die Sie beeinflussen können (wie Ressourcen, Fähigkeiten oder Prozesse). Die anderen beiden sind Chancen und Risiken. Dies sind externe Faktoren im weiteren Umfeld (wie Markttrends, Wettbewerb oder Vorschriften). Dieser erste Diagnoseschritt geht über die Fokussierung auf das unmittelbare Problem hinaus und stellt sicher, dass Sie den gesamten Kontext verstehen, bevor Sie sich auf die besten Lösungen konzentrieren.
4. 5 Warums
Das 5 Warums ist eine weitere Strategie zur Problemlösung. Es handelt sich um eine leistungsstarke Analyse, die sich hervorragend dazu eignet, ein bestimmtes Problem leichter zu lösen. Durch fünfmaliges „Warum“-Stellen kann eine sichere Lösung gefunden und deren Zuverlässigkeit und Effektivität sichergestellt werden. Das Gute daran ist, dass diese Methode die häufige Falle einer ersten, primären Lösung vermeidet und Sie dazu zwingt, eine bessere Maßnahme zur Problembewältigung zu implementieren.
5. Sechs Denkhüte
Wenn Sie eine kreative Problemlösungstechnik wünschen, verwenden Sie die Sechs Denkhüte Methode. Diese Strategie ermutigt Teams, ein bestimmtes Problem aus verschiedenen Perspektiven gründlich zu untersuchen. Sie strukturiert die Diskussion, indem sie den Fokus auf bestimmte Standpunkte lenkt, darunter Fakten, potenzielle Fallstricke oder kreative Möglichkeiten. Darüber hinaus baut sie effektiv Gesprächsbarrieren ab und stellt sicher, dass alle kritischen Aspekte eines komplexen Problems berücksichtigt werden, was zu effektiveren Lösungen führt.
6. Holen Sie sich Rat von Kollegen
Wie andere schon sagten: Man kann nicht allein leben. Es bedeutet einfach, dass es Zeiten geben wird, in denen man andere um Rat und Hilfe bitten muss, um ein bestimmtes Problem zu lösen. Es kann hilfreich sein, andere um Rat zu fragen, wenn man ein bestimmtes Problem lösen möchte. Sie können Ihnen sogar die beste Lösung bieten, mehr als Sie sich vorstellen können.
7. Identifizieren Sie das Hauptproblem
Um eine klare Lösung zu finden, müssen Sie zunächst das Hauptproblem identifizieren. Die Ermittlung des Hauptproblems kann Ihnen weitere mögliche Lösungen bieten, die Ihnen beim Erreichen Ihrer Hauptziele helfen können.
Sie können auch überprüfen: Der beste Weg, um eine Mindmap zur Problemlösung.
Teil 3. Häufig gestellte Fragen zur Problemlösungstechnik
Welche Fähigkeiten sind für die Problemlösung wichtig?
Um Probleme effektiv zu lösen, benötigen Sie verschiedene Fähigkeiten. Sie benötigen bessere Analysefähigkeiten, Kommunikationsfähigkeiten, emotionale Intelligenz, Anpassungsfähigkeit, Kreativität, Teamfähigkeit und vieles mehr. Mit diesen Fähigkeiten können Sie sicherstellen, dass Sie ein bestimmtes Problem reibungslos und einfach lösen können.
Wie verbessere ich meine Problemlösungsfähigkeiten?
Um Ihre Fähigkeiten zu verbessern, müssen Sie Problemlösungsmethoden üben, indem Sie das Hauptproblem bestimmen, verschiedene Informationen sammeln, durch Brainstorming mögliche Lösungen finden und vieles mehr. Durch die konsequente Anwendung dieser Methoden können Sie Ihre Problemlösungskompetenz verbessern.
Was beeinflusst die Problemlösungsfähigkeiten?
Die Problemlösungsfähigkeit kann verschiedene Aspekte beeinflussen, z. B. das Verhalten, die Emotionen, die Kognition und das Soziale. Ein tiefes Verständnis dieser Aspekte ermöglicht es Ihnen, Strategien zu entwickeln, die Ihre Fähigkeit zur Lösung eines bestimmten Problems verbessern.
Fazit
Der beste Problemlösungstechnik ist kein Allheilmittel. Es ist eine flexible Denkweise. Sie stellt einen bewussten Wechsel von der Reaktion auf ein bestimmtes Problem hin zur strategischen Lösung dar. Dank dieses Artikels haben Sie die besten verfügbaren Strategien zur Lösung eines bestimmten Problems kennengelernt. Wenn Sie die Mindmapping-Technik bevorzugen, können Sie MindOnMap verwenden. Dieses Tool hilft Ihnen bei der Erstellung optimaler visueller Darstellungen, sodass Sie Ihr Hauptproblem zusammen mit den besten Lösungen sehen können. Es ist ein leistungsstarkes Tool für Benutzer.
Erstellen Sie Ihre Mindmap nach Belieben


